微信扫一扫
中等职业教育:财经商贸大类/物流类/物流设施运行与维护(730804)专业教学标准-2025年修(制)订
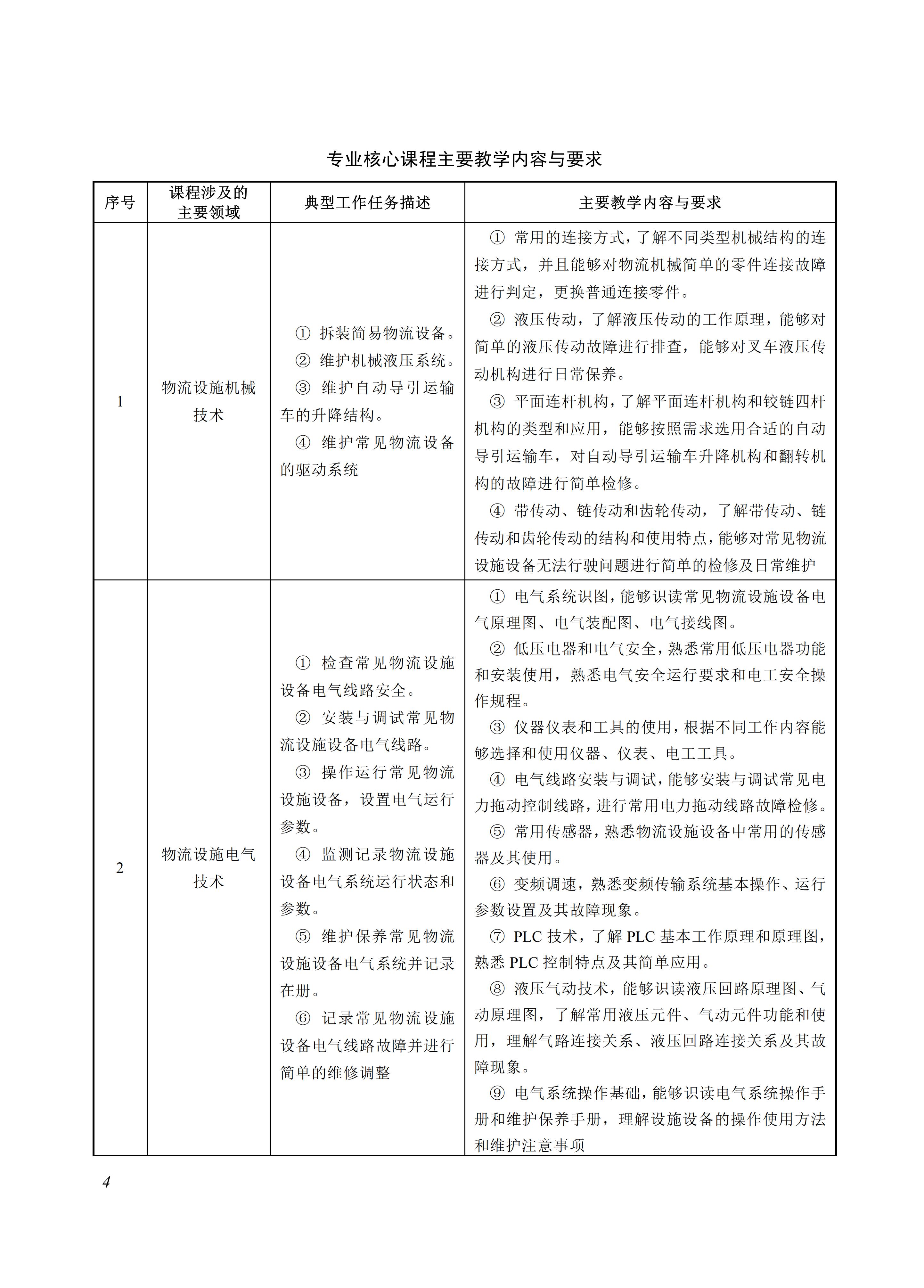
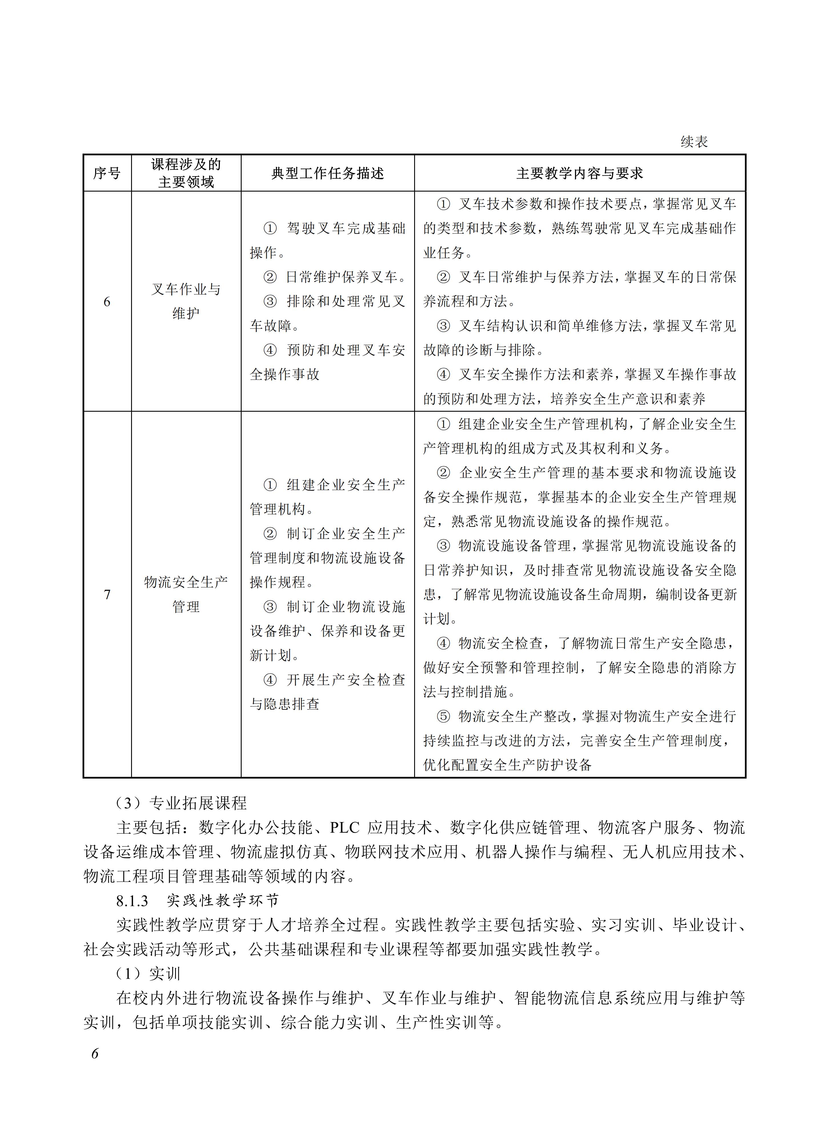
专业核心课程 一般设置7门。包括:物流设施机械技术、物流设施电气技术、物流设施网络技术、物流 设备运行与维护、智能物流信息系统应用与维护、叉车作业与维护、物流安全生产管理等领 域的课程。










1中等职业教育:财经商贸大类/物流类/物流设施运行与维护(730804)专业教学标准-2025年修(制)订
1中等职业教育:财经商贸大类/物流类/国际货运代理(730803)专业教学标准-2025年修(制)订
1中等职业教育:财经商贸大类/物流类/冷链物流服务与管理(730802)专业教学标准-2025年修(制)订
1中等职业教育:财经商贸大类/物流类/物流服务与管理(730801)专业教学标准-2025年修(制)订
1中等职业教育:财经商贸大类/电子商务类 /直播电商服务(730705)专业教学标准-2025年修(制)订
1河北省2026年高职单招考试说明(大纲)汇总(面向普通高中生的考试类)
1河北省2026年高职单招考试说明(大纲)汇总(面向中职毕业生的专业类)
1中等职业教育专业目录【更新时间:2024年12月版本】
1河北省统考招生应了解的基本知识:按大类招生的含义是什么?
12025年河北省高职单招学校名单含国家示范性高职院校、省级示范性高职院校、普通高等学校和外省院校等。