微信扫一扫
中等职业教育:财经商贸大类/经济贸易类/国际商务(730501)专业教学标准-2025年修(制)订
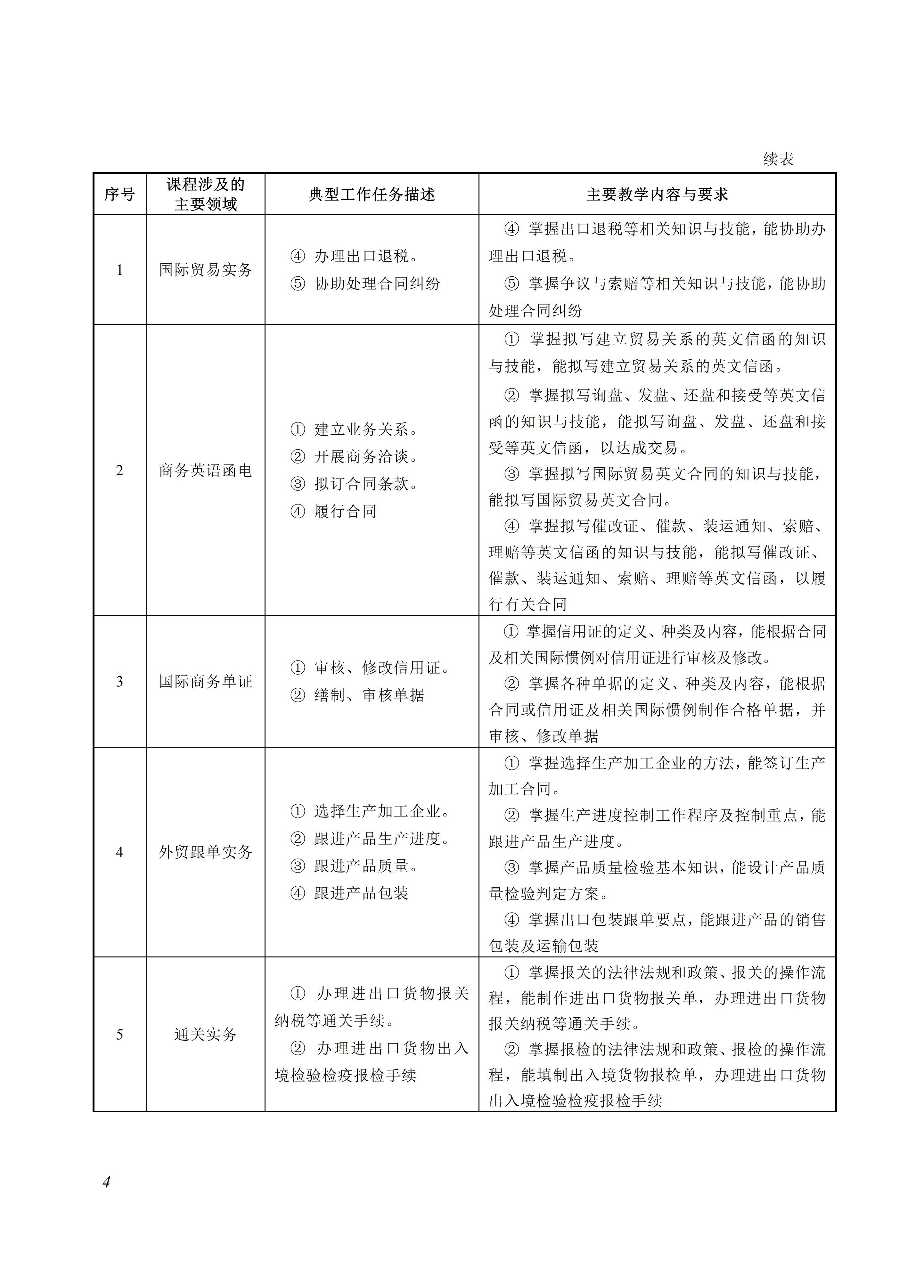
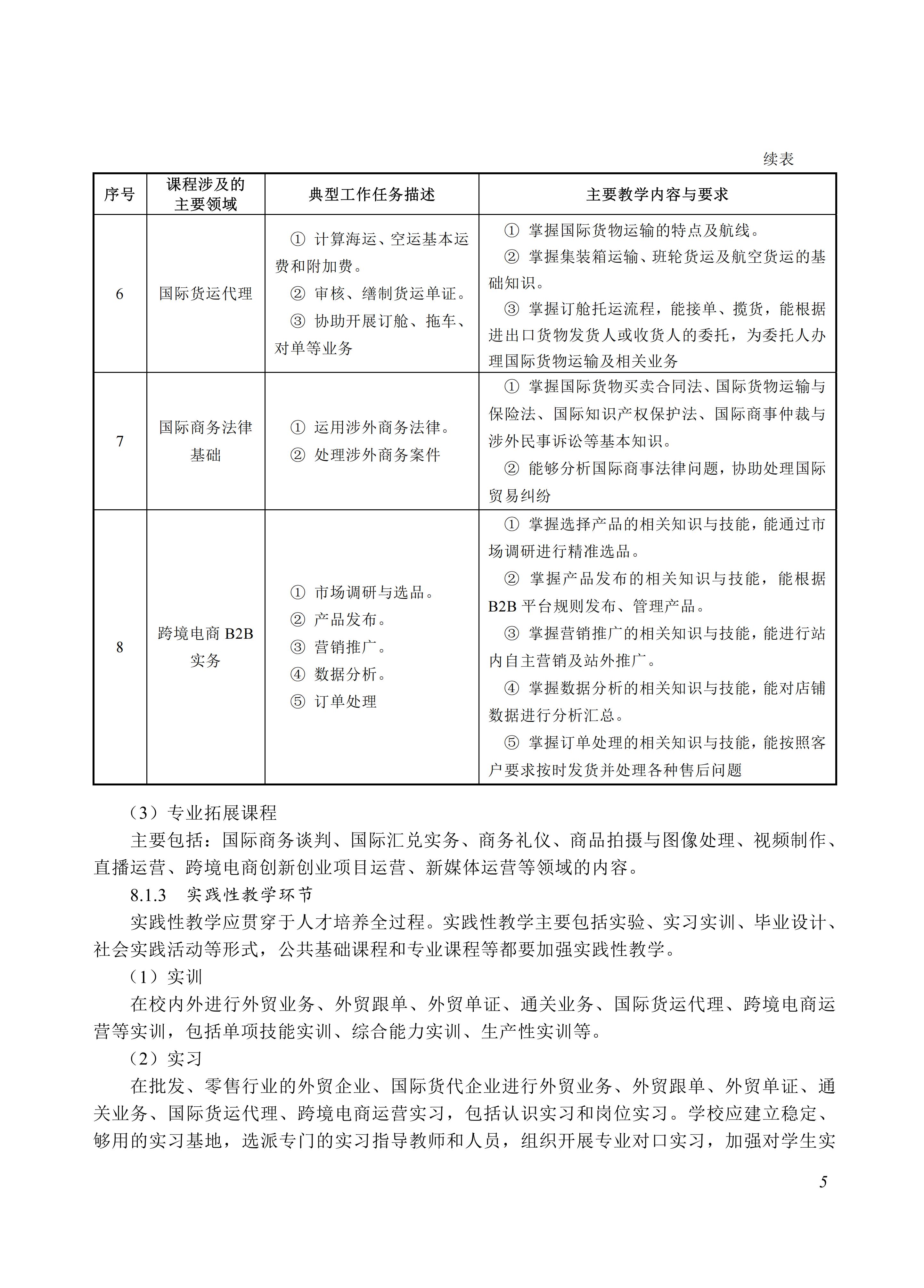
专业核心课程 一般设置8 门。包括:国际贸易实务、商务英语函电、国际商务单证、外贸跟单实务、 通关实务、国际货运代理、国际商务法律基础、跨境电商B2B实务等领域的课程。









1中等职业教育:财经商贸大类/物流类/物流设施运行与维护(730804)专业教学标准-2025年修(制)订
1中等职业教育:财经商贸大类/物流类/国际货运代理(730803)专业教学标准-2025年修(制)订
1中等职业教育:财经商贸大类/物流类/冷链物流服务与管理(730802)专业教学标准-2025年修(制)订
1中等职业教育:财经商贸大类/物流类/物流服务与管理(730801)专业教学标准-2025年修(制)订
1中等职业教育:财经商贸大类/电子商务类 /直播电商服务(730705)专业教学标准-2025年修(制)订
1河北省2026年高职单招考试说明(大纲)汇总(面向普通高中生的考试类)
1河北省2026年高职单招考试说明(大纲)汇总(面向中职毕业生的专业类)
1中等职业教育专业目录【更新时间:2024年12月版本】
1河北省统考招生应了解的基本知识:按大类招生的含义是什么?
12025年河北省高职单招学校名单含国家示范性高职院校、省级示范性高职院校、普通高等学校和外省院校等。