微信扫一扫
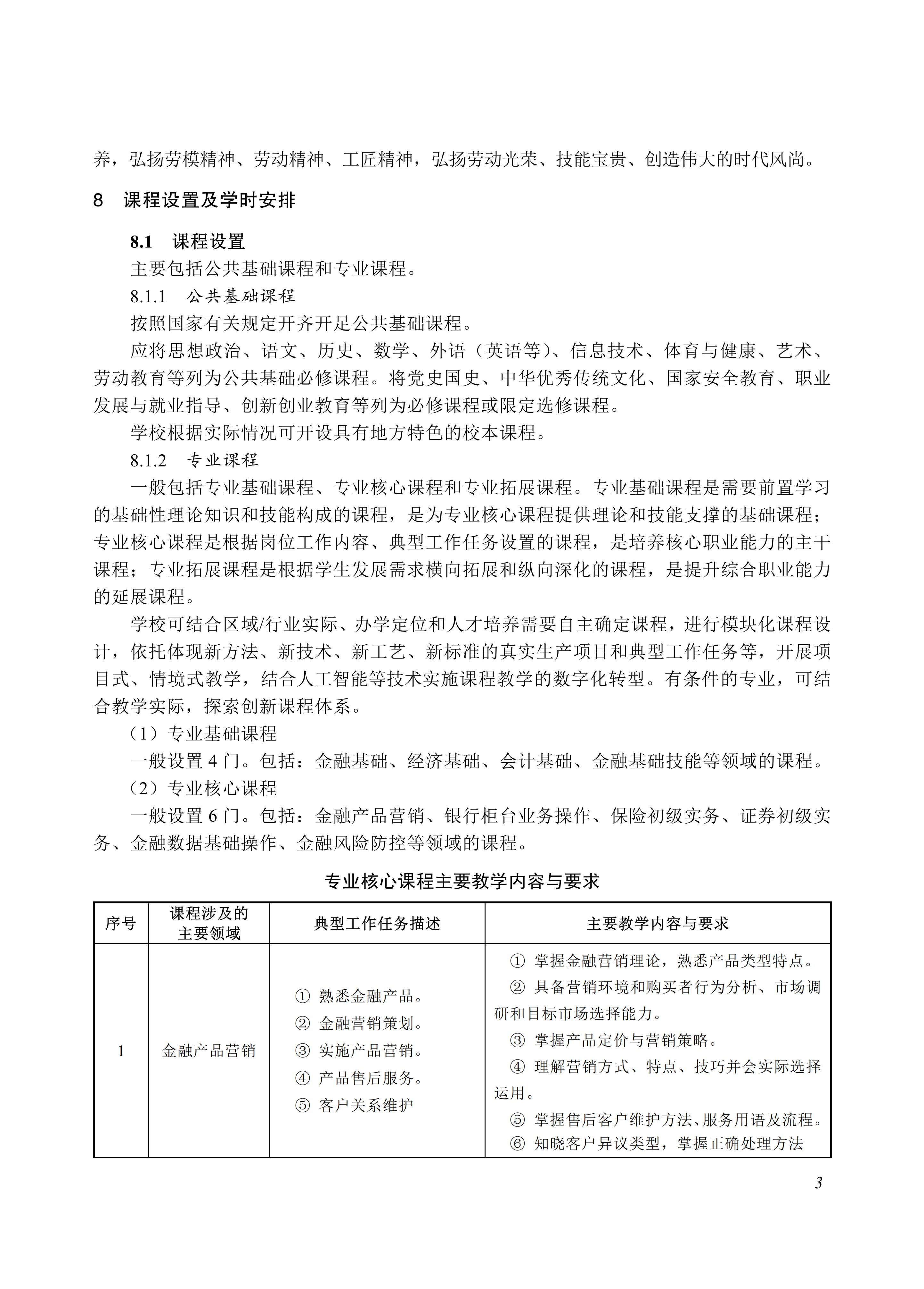
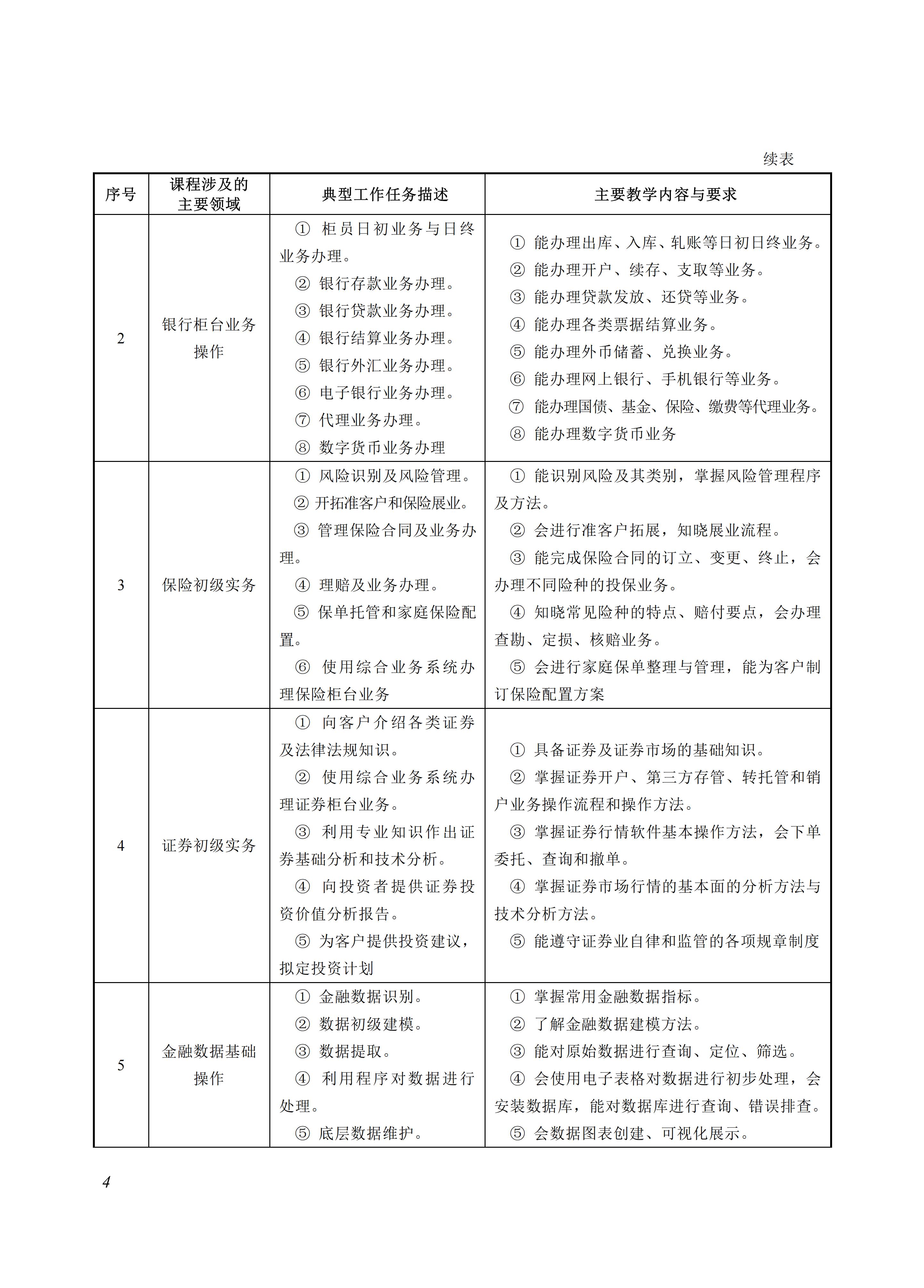
中等职业教育:财经商贸大类/金融类/金融事务(730201)专业教学标准-2025年修(制)订专业核心课程 一般设置 6 门。
包括:金融产品营销、银行柜台业务操作、保险初级实务、证券初级实 务、金融数据基础操作、金融风险防控等领域的课程。









1中等职业教育:财经商贸大类/物流类/物流设施运行与维护(730804)专业教学标准-2025年修(制)订
1中等职业教育:财经商贸大类/物流类/国际货运代理(730803)专业教学标准-2025年修(制)订
1中等职业教育:财经商贸大类/物流类/冷链物流服务与管理(730802)专业教学标准-2025年修(制)订
1中等职业教育:财经商贸大类/物流类/物流服务与管理(730801)专业教学标准-2025年修(制)订
1中等职业教育:财经商贸大类/电子商务类 /直播电商服务(730705)专业教学标准-2025年修(制)订
1河北省2026年高职单招考试说明(大纲)汇总(面向普通高中生的考试类)
1河北省2026年高职单招考试说明(大纲)汇总(面向中职毕业生的专业类)
1中等职业教育专业目录【更新时间:2024年12月版本】
1河北省统考招生应了解的基本知识:按大类招生的含义是什么?
12025年河北省高职单招学校名单含国家示范性高职院校、省级示范性高职院校、普通高等学校和外省院校等。